系统分析与设计 Lesson 16
· 使用ECB实现make reservation用例的详细设计(包含用例简介,顺序图,类图)。
准备
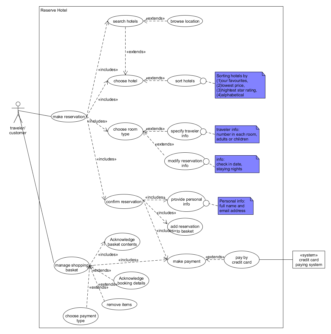
用例图

界面原型
参照文档Asg_RH说明。
领域模型

数据库设计(ER 逻辑模型)
识别类
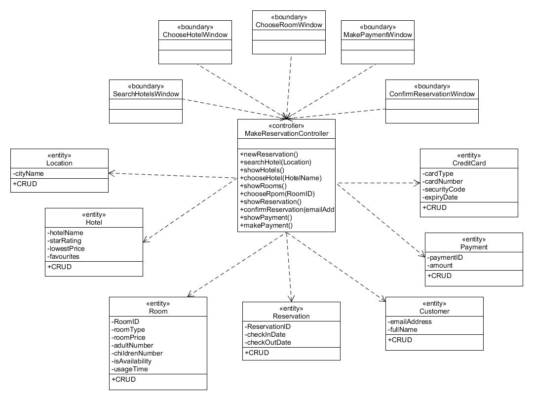
用例简介
make reservation 用例包括的子用例有search hotels、choose hotel、choose room type和confirm reservation,其中confirm reservation中还包括了provide personal info、add reservation to basket和make payment子用例。
结合用例图、界面原型和领域模型,能够识别出以下类:
Boundary
SearchHotelsWindow ChooseHotelWidnow ChooseRoomWindow ConfirmReservationWindow MakePaymentWindow
Controller
MakeReservationController:执行make reservation用例时的一个控制类
Entity
Hotel Location Room Reservation Payment Customer CreditCard
动态图设计
顺序图

静态图设计
类图

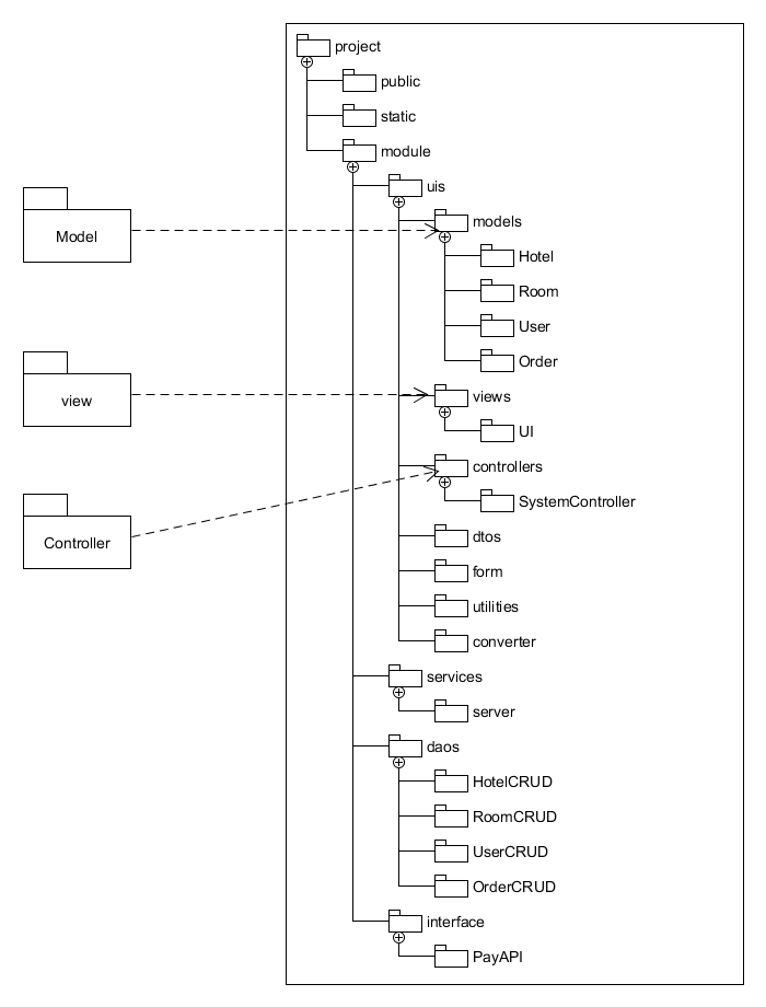
· 将逻辑设计类图映射到实际项目框架的包图。用树形结构表述实现的包和类。
